网站首页
中心概况
中心特色
师资队伍
负责人
年度报告
实验课程
普通物理实验
专业物理实验
近代物理实验
演示实验
中教法实验
先修实验
新中外普物
教学资源
实验课表
实验视频
实验报告模板
仪器资料
学生培养
教学管理
学生竞赛
学生论文
教学成果
教材建设
教研成果
自制仪器
规章制度
安全规范
设备管理制度
教学管理制度
合作交流
虚拟仿真实验
实验课程
普通物理实验
专业物理实验
近代物理实验
演示实验
中教法实验
先修实验
新中外普物
绪论课
第一学期(电磁)
第二学期(力热)
当前位置:
首页
实验课程
近代物理实验
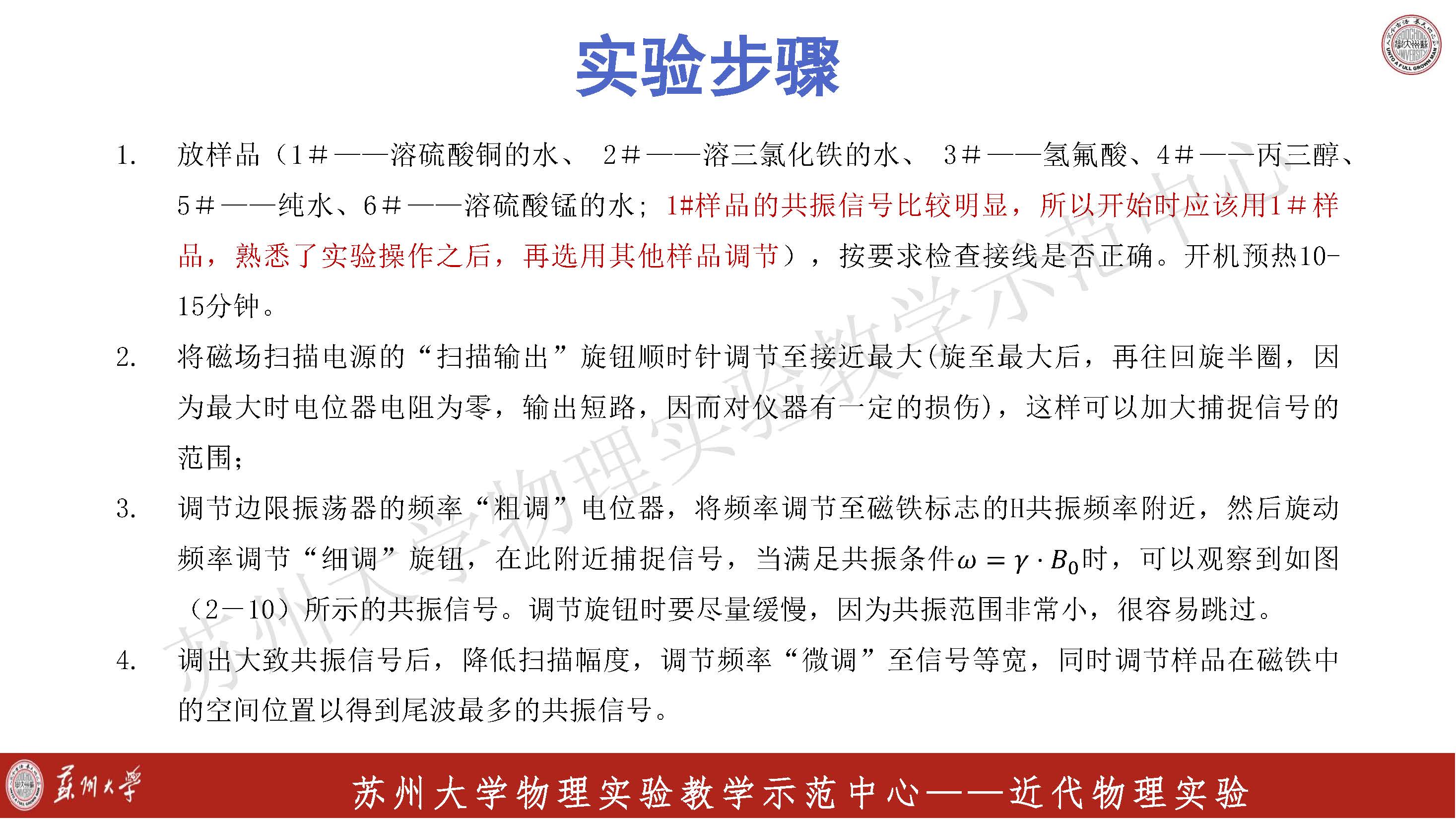
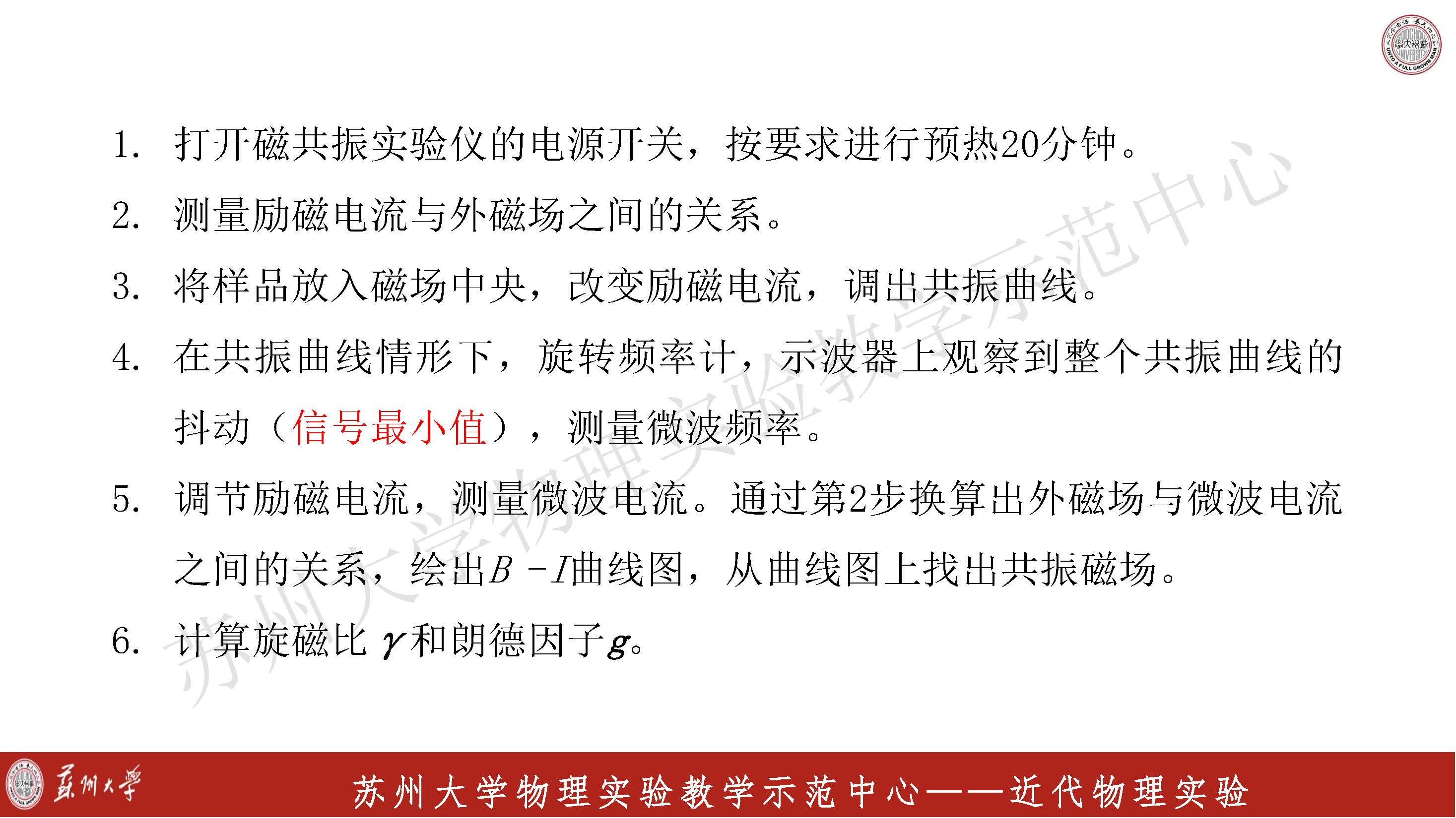
实验5.6.8 核-顺-铁磁共振实验
2021-03-10